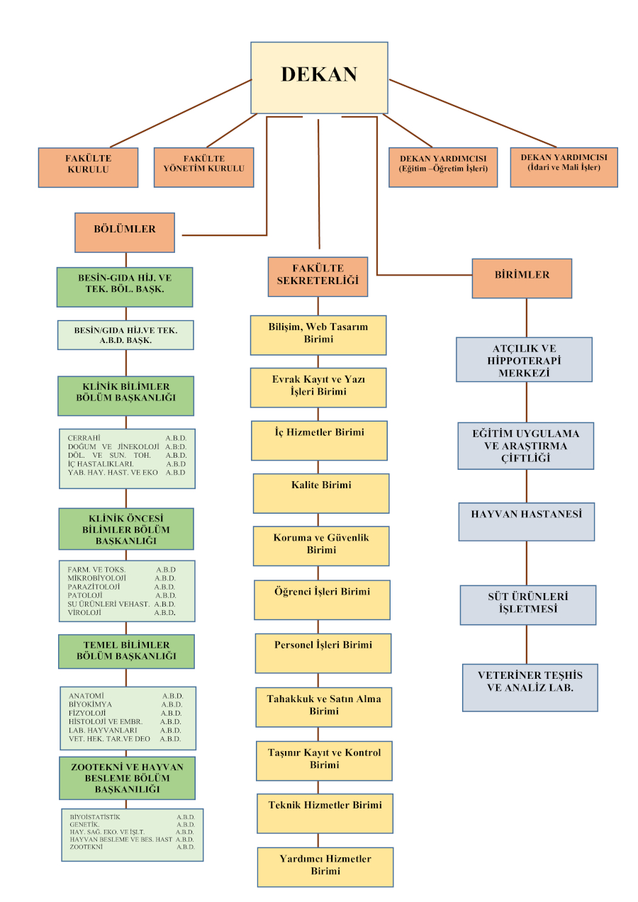
Organizasyon Şeması


Dosya Ekleri

Açıklamaİndir
Organizasyon Seması 2022İndir